导读
40年发展,6年立法,两次审议,《中华人民共和国环境保护税法》将于2018年1月1日起施行。对企业而言,环保税计算题摆在面前,如何解题心中是否有数?
某企业8月向大气直接排放二氧化硫、氟化物各10千克,一氧化碳、氯化氢各100千克,假设大气污染物每污染当量税额按《环境保护税税目税额表》最低标准1.2元计算,这家企业只有一个排放口,计算企业8月大气污染物应缴纳的环境保护税。
第一步,计算各污染物的污染当量数
二氧化硫:10/0.95=10.53
氟化物:10/0.87=11.49
一氧化碳:100/16.7=5.99
氯化氢:100/10.75=9.3
第二步,按污染物的污染当量数排序(每一排放口或者没有排放口的应税大气污染物,对前三项污染物征收环境保护税)
氟化物(11.49)>二氧化硫(10.53)>氯化氢(9.3)>一氧化碳(5.99 )
选取前三项污染物
第三步,计算应纳税额
氟化物:11.49×1.2=13.79(元)
二氧化硫:10.53×1.2=12.63(元)
氯化氢:9.3×1.2=11.16(元)
■水污染物问题:注:0.0005、0.005、0.04、0.02、0.025、0.02分别为相应污染物的污染当量值(单位:千克)。
某企业8月向水体直接排放第一类水污染物总汞、总镉、总铬、总砷、总铅、总银各10千克。排放第二类水污染物悬浮物(SS)、总有机碳(TOC)、挥发酚、氨氮各10千克。假设水污染物每污染当量税额按《环境保护税税目税额表》最低标准1.4元计算,计算企业8月水污染物应缴纳的环境保护税。
第一步,计算第一类水污染物的污染当量数
总汞:10/0.0005=20000
总镉:10/0.005=2000
总铬:10/0.04=250
总砷:10/0.02=500
总铅:10/0.025=400
总银:10/0.02=500
第二步,对第一类水污染物污染当量数排序(每一排放口的应税水污染物按照污染当量数从大到小排序,对第一类水污染物按照前五项征收环境保护税)
总汞(20000)>总镉(2000)>总砷(500)=总银(500)>总铅(400)>总铬(250)
选取前五项污染物
第三步,计算第一类水污染物应纳税额
总汞:20000×1.4=28000(元)
总镉:2000×1.4=2800(元)
总砷:500×1.4=700(元)
总银:500×1.4=700(元)
总铅:400×1.4=560(元)
第四步,计算第二类水污染物的污染当量数
悬浮物(SS):10/4=2.5
总有机碳(TOC):10/0.49=20.41(《应税污染物和当量值表》中,对同一排放口中的化学需氧量、生化需氧量和总有机碳,只征收一项。按三者中污染当量数最高的一项收取)
挥发酚:10/0.08=125
氨氮:10/0.8=12.5
第五步,对第二类水污染物污染当量数排序(每一排放口的应税水污染物按照污染当量数从大到小排序,对其他类水污染物按照前三项征收环境保护税。)
挥发酚(125)>总有机碳(20.41)>氨氮(12.5)>悬浮物(2.5)
第六步,计算第二类水污染物应纳税额
挥发酚:125×1.4=175(元)
总有机碳:20.41×1.4=28.57(元)
氨氮:12.5×1.4=17.5(元)
假设某企业8月产生尾矿1000吨,其中综合利用的尾矿300吨(符合国家和地方环境保护标准),在符合国家和地方环境保护标准的设施贮存200吨,计算这家企业8月尾矿应缴纳的环境保护税。
(1000-300-200)×15=7500(元)
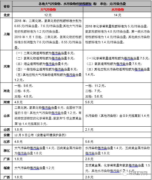
【各地环保税税额标准】请参照计算。

